欢迎访问XXX网站!

当前位置: 首页   >   法规制度   >   经责审计   >   正文

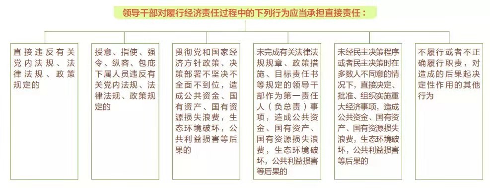
经济责任审计:领导干部常态化的“经济体检”

作者:    信息来源:    发布时间: 2019-11-28

 

 

 Copyright© 2015 All Rights Reserved. 甘肃建筑职业技术学院版权所有  陇ICP备18000338号-2  甘公网安备 62010302000600号